4月27日-30日,由重庆市教育委员会主办、西南大学承办的2025年重庆市大学生田径比赛在西南大学田径场举行。我校田径队展现了坚韧不拔的体育精神,8人荣获前八名、2人荣获体育道德风尚奖,是我校参加重庆市大学生田径比赛以来获得奖项最多的一年。
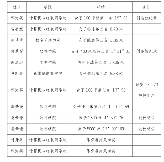
据了解,本次比赛吸引了重庆大学、西南大学、西南政法大学等全市67所高校的1056名运动员参赛,设甲组(本科院校普通组)、乙组(高职高专组)、丙组(体育专业组)三个组别。我校田径队由基础学院体育教研室裘进老师担任主教练、唐贵仙老师担任教练,经过精心选拔和刻苦训练,共选派10名学子代表学校参赛。参赛学子共有10人次获得奖项,5人次创造或打破学校纪录。






本次比赛充分展现了我校学子团结奋进、攻坚克难的精神面貌,更是我校体育课程教育教学改革成果的充分体现。下一步,我校田径队将总结经验、弥补不足,为明年的比赛做好准备,争取更好成绩。
