各系、科室:
根据《软件学院专业第二课堂指导管理规定》(渝工程院软〔2015〕007号)文件要求,在软件学院2021级本科和2022级全体学生中开展的第二十三届专业“第二课堂”软件设计大赛,决赛将于2024年3月20日14:00在6201、6203、6204三个教室举行。
现将决赛相关事宜通知如下:
决赛时间:2024年3月20日下午14:00
决赛地点:6教201(游戏)、203(二年级)、204教室(三年级)
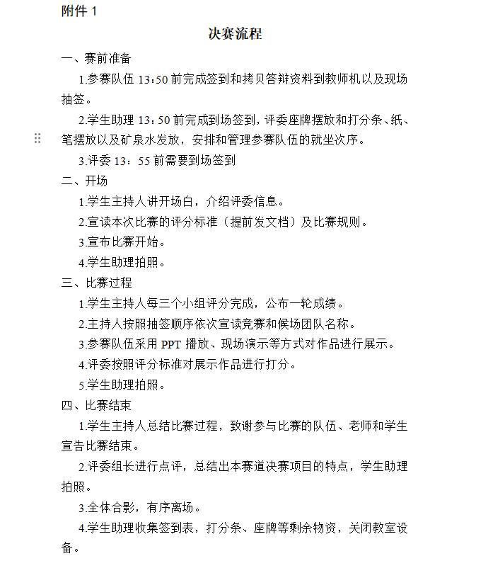
决赛流程:详见附件1
决赛名单及场地分配:详见附件2
决赛评分标准:详见附件3
软件学院
2024年3月18日






