
各二级学院学生会:
为了培养同学们的逻辑思维能力、语言表达能力、语言组织能力等,重庆工程学院学生会将开展重庆工程学院辩论赛,选拔出重庆工程学院辩论队最优秀的种子选手,最终选拔团队将会代表学校参加第41届大学生“校园之春”文化艺术体育活动之大学生辩论大赛。
一、举办单位:
主办单位:共青团重庆工程学院委员会
承办单位:重庆工程学院学生会
二、活动主题:
以辩交友 以辩识理
三、活动时间:
2022年3月4日—2022年3月12日
四、活动地点:
(一)初赛
时间:待定
地点:待定
(二)半赛
时间:待定
地点:待定
(三)决赛
时间:待定
地点:待定
五、报名时间及方式:
时间:3月2日(星期三)9:00—3月3日(星期四)18:00
方式:由各二级学院组织两支参赛队伍,将报名表附件1评委推荐表附件3发至规定邮箱
六、具体流程:
(一)报名:
以五人为一支队伍,由每个二级学院组织两支队伍参加校级比赛
(二)初赛:
各个二级学院两支的辩论队进行抽签,随机抽签选择两组进行辩论,胜出七支队伍进入半决赛
(三)半决赛
由初赛选拔出的七支辩论队进行抽签,随机抽签选择两组进行辩论,一组轮空,胜出组与轮空组再抽签辩论。两支输的辩论队再进行辩论PK决出季军,胜出两组进入决赛
(四)决赛
由半决赛获胜的两组进行辩论决胜出冠军、季军
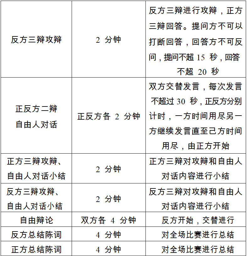
(五)辩论流程




七、比赛要求
1、各辩手仔细阅读本次辩论赛决赛流程,熟悉有关赛程安排;
2、各参赛队于比赛开始前20分钟到达比赛现场,允许参赛人员携带一张A4纸张大小的资料,以及一张A4纸张大小的白纸;
3、遵守比赛纪律及比赛规则,服从工作人员安排,尊重评委评判,如有不同意见,请赛后与部门组织联系。
八、评分标准
1、普通话标准,表达流畅,可带有恰当的肢体语言(20分)
2、逻辑推理过程清晰;论证合理、有力;善于处理逻辑难点(30分)
3、提问简明扼要,回答问题精准,反驳有理有据,引用实例恰当,临场反应敏捷(30分)
4、团队协作能力强(10分)
5、仪态、着装合理;台风与辩风;有风度及幽默感;尊重对方辩友、评委和观众(10分)
九、奖励机制
参赛人员加B类5分,针对最终比赛结果将颁发校级证书,并对一、二、三等奖获奖选手进行额外素质分认证
重庆工程学院学生会
2022年3月2日
