
各二级学院、各参赛团队:
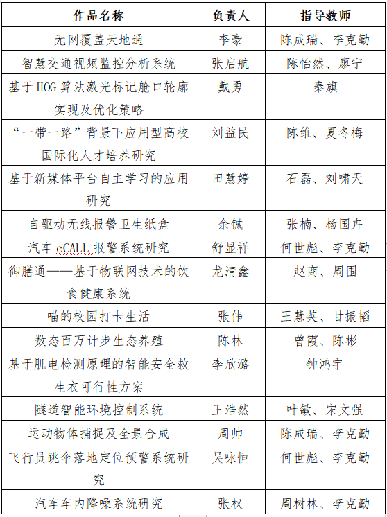
按照团市委、市教委等《关于组织参加第十七届“挑战杯”全国大学生课外学术科技作品竞赛的通知》文件精神,根据《关于开展2021年第十七届“挑战杯”全国大学生课外学术科技作品竞赛重庆工程学院选拔赛的通知》等文件要求,结合第十七届“挑战杯”重庆市赛相关安排,经专家评选,拟推荐以下15件作品入围重庆市复赛,现对结果进行公示。具体如下:

公示时间:4月2日—4月6日。
公示期间,如有异议,请实名反映。联系人:易老师62846693。
共青团重庆工程学院委员会
2021年4月2日
