首页
部门简介
动态公告
政策制度
人才引进
师资培训
服务指南
教师风采
返回学校
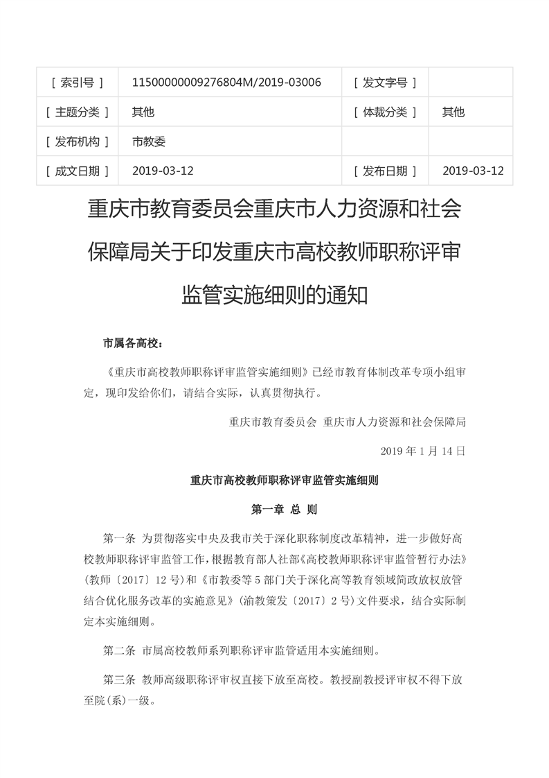
重庆市教育委员会 重庆市人力资源和社会保障局关于印发《重庆市高校教师职称评审监管实施细则》的通知
2019/3/12 来源: 本站
【浏览量:】 【
打印此文
】
相关链接
友情链接:
中华人民共和国教育部
|
重庆市教育委员会
|
重工阳光招生
|
重庆正大软件集团
|
常用系统导航
|
中国高等教育学生信息网
南泉校区:重庆市巴南区南泉街道白鹤林16号招生 双桥校区:重庆市双桥经济技术开发区通桥街道西湖大道76号 招生咨询热线:023-62846626 023-62846636
Copyright 重庆工程学院 版权所有 渝ICP备09014106
技术支持:
讯迈科技