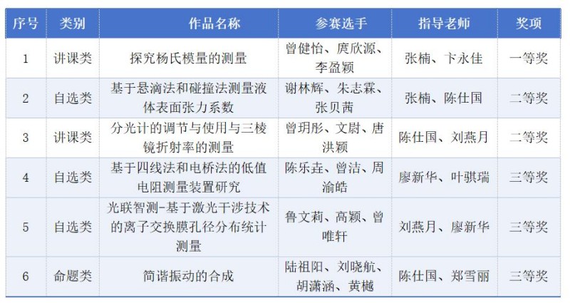
本网讯(文/图 基础学院 杨佳丽)近日,第十一届全国大学生物理实验竞赛(创新)决赛在湖南长沙圆满落幕。我校学子与浙江大学、中国科学技术大学、上海交通大学、哈尔滨工业大学等全国顶尖高校同台竞技,凭借扎实的专业功底、创新的实验设计和稳定的现场发挥脱颖而出,最终斩获一等奖1 项、二等奖2 项、三等奖3项,创下学校参赛以来的最佳战绩。


赛事启动后,基础学院高度重视,迅速搭建“动员选拔-导师赋能-闭环打磨”的备赛体系。指导教师团队全程跟进,从实验方案设计到数据优化,从答辩技巧到临场应变,给予学生全方位指导。经过校内初决赛、西南地区选拔赛的层层 筛选,6 支精英队伍成功跻身全国决赛。备赛半年间,学子们放弃暑期与节假日,扎根实验室潜心钻研,直面技术瓶颈,反复优化实验装置,锤炼数据处理能力,在理论分析与实践操作的碰撞中突破自我,用坚持与专注铺就获奖之路。
作为入选《全国普通高校大学生竞赛排行榜》的物理类唯一国家级赛事,全国大学生物理实验竞赛(创新)是检验高校基础物理教学与学生创新能力的核心平台。本届大赛由高等学校国家级实验教学示范中心联席会物理学科组、教育部高等学校大学物理课程教学指导委员会、教育部高等学校物理学类专业教学指导委员会、中国物理学会物理教学委员会指导,全国高等学校实验物理教学研究会、全国大学生物理实验竞赛组织委员会主办,中南大学承办,吸引全国331所高校的 3269 支队伍同台比拼,竞争异常激烈。
此次获奖不仅彰显了我校学子的专业素养与综合实力,更印证了学校“以赛促学、以赛促教”的育人理念与物理课 程教学改革的显著成效。未来,基础学院将持续深化教学改革,优化创新实践平台,聚焦学生创新思维与实践能力培养,让更多学子在高水平赛事中锤炼本领、成长成才,为社会输送更多高素质应用型人才。