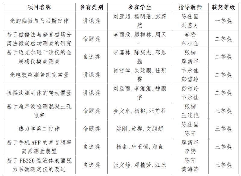
本网讯(文/图 物理教研室 陈仕国)近日,第一届西南地区大学生物理实验竞赛(创新)暨第十届全国大学生物理实验竞赛(创新)西南地区预选赛决赛在西华大学落下帷幕,我校学子与重庆大学、四川大学、电子科技大学、西南大学、云南大学、贵州大学等双一流高校同台竞技,斩获一等奖1项、二等奖4项、三等奖4项的好成绩。

大学生物理实验竞赛(创新)是国家竞赛目录排行榜项目,也是全国基础物理领域最具影响力的赛事。该竞赛旨在培养大学生的创新精神和实践能力,在竞争中提升学生的团队协作意识和综合素质。自竞赛启动以来,吸引了来自西南地区55所高校,2000余名师生参与,竞争异常激烈。接到竞赛通知后,基础学院老师积极宣传、悉心组织,经过校内初赛、决赛,选拔出10支参赛队伍参与此次比赛。期间,各团队努力奋战,认真备战,每一位成员都展现出了非凡的才华和努力。经过近半年的备赛、参赛,克服重重困难,最终在决赛中获得亮眼成绩。其中,所获得的一等奖为所有参赛民办高校唯一。
此次竞赛,充分展现了重工学子善打敢拼、勇于创新的精神风貌,展示了我校OBE教学改革的具体成果。在现有成绩的基础上,我们将进一步锤炼项目作品,力争再上台阶。期待才华横溢的重工学子,继续在创新比赛中大放异彩。