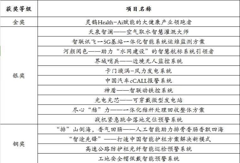
本网讯(文/图 校团委 张俊)近日,由团市委、市教委、市人力保障局、市科协和市学联共同举办的第十四届“挑战杯”中国大学生创业计划竞赛重庆市选拔赛结果揭晓,我校共16件作品荣获奖项,含金奖1项、银奖11项、铜奖4项。


据悉,自大赛启动以来,共吸引了全市83所高校和中职院校的19.1万名学生参与,我校在项目报送以后,校团委积极准备,经过重重环节选拔筛选,最终共16件作品在市级选拔赛中崭露头角,并且在金、银、铜奖全覆盖的情况下,我校较去年获奖情况取得了显著提升,特别是在银奖获得数量上面取得重大突破。此次比赛深入了贯彻“创新、协调、绿色、开放、共享”五大发展理念,涵盖科技创新和未来产业、乡村振兴和农村农业现代化、生态文明建设和绿色低碳发展、文化创意和区域交流合作、社会治理和公共服务等5个类别。
“挑战杯”中国大学生创业计划竞赛是一项极具代表性、权威性和影响力的赛事。未来,我校将积极推动“挑战杯”竞赛的深入开展,联合创新创业学院等部门,继续以科创竞赛为抓手,锤炼项目、培育特色,以赛促创、以赛促学,不断提高学生创新精神和实践能力,引领学生成长成才。