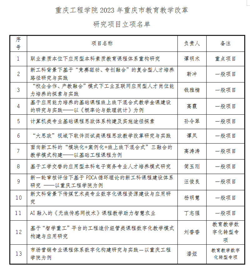
本网讯 (文/图 教务处 蒋克锋)近日,重庆市教育委员会发布了《关于公布2023年高等教育教学改革研究项目评选结果的通知》(渝教高函〔2023〕40号),我校共有13个项目获批2023年度市级高等教育教学改革研究项目立项。其中,党委书记、督导专员谭明术教授负责的《职业素质本位下应用型本科素质教育课程体系重构研究》项目立项为重点项目,大数据与人工智能学院靳冲老师负责的《新工科背景下基于“竞赛驱动、专创融合”的复合型人才培养路径研究与实践》等10个项目立项为一般项目,建筑工程学院刘香香老师负责的《基于“智学重工”平台的工程造价经管类课程数字化教学模式构建与应用研究》等2个项目立项为教育教学数字化转型专项项目。
近年来,学校加大教学研究投入,加大课题奖励力度,同时,通过外请专家培训指导、对重点项目进行专项培育等多种方式,努力提高教师教学改革的积极性和针对性,教学改革项目申报水平和研究质量也逐年提升。
学校将以此次教改项目立项为契机,加强教学教改研究项目建设和过程管理,积极发挥其示范引领作用,有力推进学校的教育教学改革工作,培育一批高水平的教育教学成果,进一步提升教师教育教学水平和教改研究能力。
