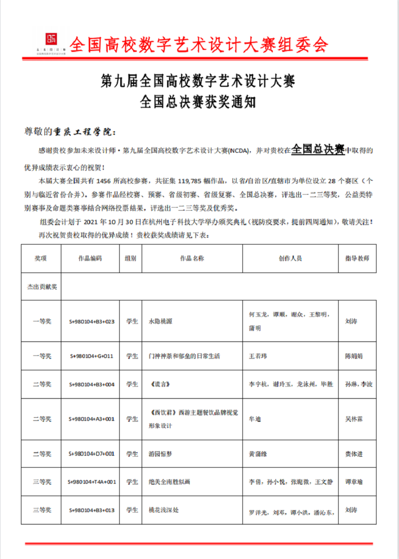
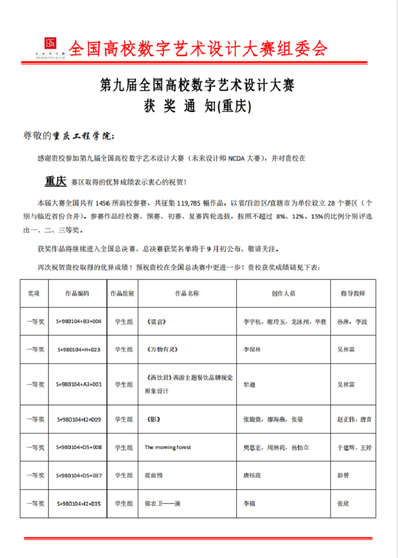
本网讯(文/数字艺术学院 刘涛)近日,由工业和信息化部人才交流中心主办的第九届全国高校数字艺术设计大赛(未来设计师NCDA大赛)国赛及各省赛评审工作圆满结束。我校师生作品在本次大赛中获得多项国家级、省级奖项(附获奖名单)。
全国高校数字艺术设计大赛作为艺术设计领域的高水平知名赛事,是大学生积极参与、具有广泛影响力的专业赛事之一,同时是大学生参与设计创新活动的重要平台,得到“学习强国”平台、中国教育报等权威媒体的宣传报道,并获得联合国机构的称赞。
我校师生已连续参加该项大赛多届,获奖成果丰硕。在本届大赛中,我校师生再佳绩:获重庆赛区奖项97项,其中学生组一等奖21项,学生组二等奖23项,学生组三等奖49 项,教师组二等奖4项;全国总决赛奖项9项,其中学生组一等奖2项,二等奖3项,三等奖4项;教师组获二等奖2项;同时我校被组委会评选为“杰出贡献奖”单位。近年来,数字艺术学院积极推进学科专业一体化建设,探索文化传承创新与专业融合特色发展之路,以赛促学,以赛促教,致力提升学生的设计创新实践能力和专业人才培养质量。










