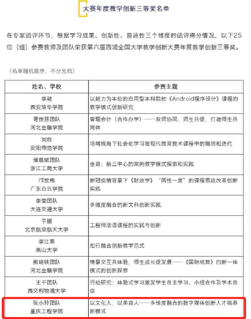
本网讯(文/教师发展中心 张晓颖 图/数字艺术学院 张小玲)3月12日,第六届西浦全国大学教学创新大赛函评结果正式公布,我校数字艺术学院网络与新媒体专业教师张小玲团队项目荣获全国比赛三等奖。
第六届西浦全国大学教学创新大赛于2020年8月1日正式启动,共有来自南开大学、西安交通大学、哈尔滨工业大学、北京航空航天大学、湖南大学等高校选送的361组教师团队981名教师参赛。创新大赛历经资料初审、大众投票、实地调研、专家评审等环节的严格评审筛选后,最终评选出特等奖、一等奖、二等奖共20组,三等奖25组。我校张小玲老师团队项目“以文化人、以美育人——多维度融合的数字媒体创新人才培养新模式”在学习成果、创新性、普适性等方面获得专家组的一致认可,经过激烈比拼后,最终斩获全国三等奖,这也是重庆市高校参赛团队中唯一获奖团队。
本次大赛充分展示了我校教师勇于创新的教学态度和认真贯彻“以学生为中心”理念的教学思路。张小玲老师团队此次获奖将进一步带动学校教师参与教学改革的积极性,有效促进我校教师发展、教学竞赛工作的开展。全校教师将继续秉承持之以恒、不断创新的实践精神,为学校教育教学改革努力。
