本网讯(文/图 各二级学院提供)盛夏时节,重工青年学子们不畏炎热酷暑,坚持专业训练,在各学院老师的指导和带领下认真参加各项专业比赛,并取得了众多优异成绩。
管理学院学生获全国大学生电子商务挑战赛一等奖
近日,第十届全国大学生电子商务“创新、创意及创业”挑战赛全国总决赛结果公布,管理学院“从心所欲”团队凭借“行之有孝,老有所乐”参赛项目荣获本次大赛一等奖。今年的总决赛选在河南科技大学举办,比赛采用线上评审形式,重点考查各参赛团队的在线路演内容与实际效果,并按照创新、创意、创业、演讲、文案等5个评分项目进行评审。“从心所欲”团队参赛成员凭借校级赛特等奖、省级赛特等奖获得者的身份晋级总决赛,与来自全国31个省、市、自治区及香港、澳门特别行政区的200多个参赛团队共同竞技,最终荣获总决赛一等奖。
本届比赛共有279所高校的65119支队伍报名参加,经过校赛、省赛角逐,来自全国各赛区的200多支队伍入围总决赛。据悉,全国大学生电子商务“创新、创意及创业”挑战赛是全国电子商务产教融合创新联盟主办的全国学科性竞赛,主要培养大学生的电子商务创新意识、创意思维、创业能力以及团队协同实战精神,并激发大学生在电子商务领域的兴趣与潜能。


电子信息学院学生在第七届“大唐杯”省赛中获38项大奖
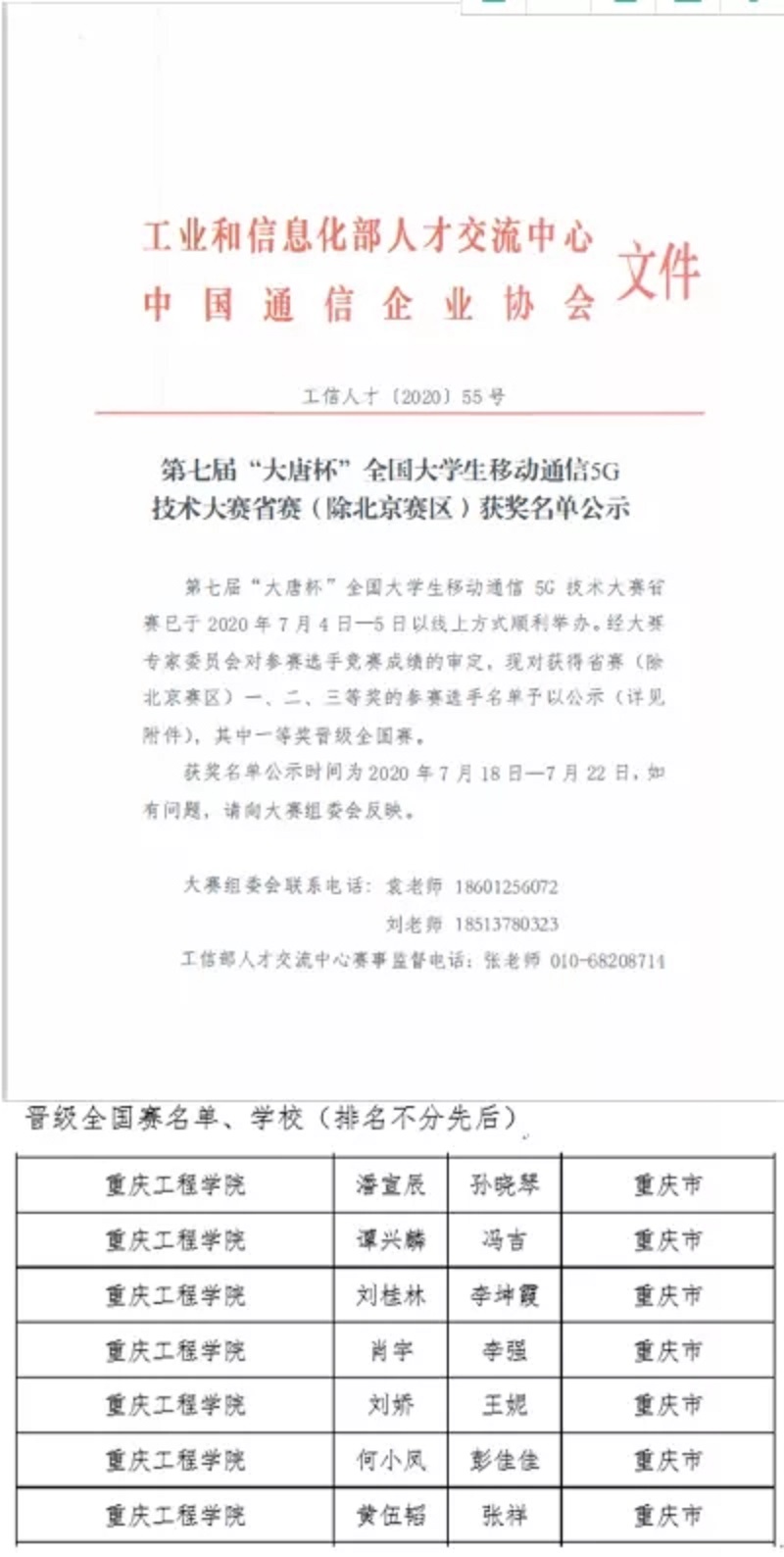
7月4日-5日,第七届“大唐杯”全国大学生移动通信5G技术大赛省赛以线上方式举办,电子信息学院2017级的78名同学代表学校参加比赛,最终获得38个奖项,本科组省赛一等奖7项、二等奖12项、三等奖19项,省赛一等奖直接晋级全国赛。8月25-26日,由重庆市教育委员会主办的“双创大赛”重庆赛区决赛金奖争夺赛以线上形式开展,电子信息学院学生的参赛项目获得市级银奖2项,铜奖3项。
据了解,电子信息学院在7月-8月期间,共组织参加了互联网+创新创业大赛、第九届中国创新创业大赛(重庆赛区)暨第六届重庆“高新杯”众创大赛、第七届“大唐杯”全国大学生移动通信5G技术大赛、2020年全国大学生物联网竞赛(华为杯)、第十五届全国大学生“恩智浦”杯智能汽车竞赛、2020年CIMC“西门子杯”中国智能制造挑战赛等比赛。如此优异的成绩既离不开同学们的积极参与,也离不开老师的辛勤指导以及学院领导的大力支持、高度重视和有效组织,更是表明了学校在深化教育教学改革,不断提升人才培养质量方面取得了新的成果。

电子信息学院、计算机与物联网学院学生获“华为杯”多个奖项
8月25日,2020年全国大学生物联网设计竞赛(华为杯)华中及西南赛区决赛中通过网上答辩方式举行,电子信息学院、计算机与物联网学院物联网应用创新中心学生在荣获分赛区特等奖1项(物联网应用创新中心),一等奖1项和二等奖5项,其中特等奖团队将直接晋级全国赛。
全国大学生物联网设计竞赛是教育部高等学校计算机类专业教学指导委员会面向全国高校大学生举办的物联网领域唯一的学科竞赛,也是面向全国高校大学生举办的全国性竞赛。本竞赛以学科竞赛推动专业建设、培养大学生创新能力为目标,以物联网行业项目和创新产品为导向,激发学生的创造、创新、创业活力,进一步推动创新创业教育的开展。


软件学院、土木工程学院学生获中国大学生计算机设计大赛多个奖项
近日,2020年(第13届)中国大学生计算机设计大赛顺利结束,我校软件学院等三个学院组织的9个参赛团队共获得二等奖3项,三等奖6项。此外,土木工程学院环境设计系刘婧老师负责指导,张均、黄蒲缘、王纯三名同学的参赛作品《方圆间 山水隔》,以及由于建辉、符繁荣老师负责指导,蔡海燕、朱阿彤、郭仁童三名同学的作品《千椒》获得二等奖。由张优敏、李真、陈怡然、廖宁四位老师负责指导,大数据与人工智能学院选送的四个团队凭借“股票量化交易系统 ”、“微智慧问政辅助系统 ”、“【挑战四】人口流动数据的新冠肺炎疫情预测模型 ”、“【挑战二】基于CT 影像的结直肠息肉检测”四个项目获三等奖。
据悉,中国大学生计算机设计大赛(Chinese Collegiate Computing Competition)是由教育部大学计算机课程教学指导委员会中国大学生计算机设计大赛组织委员会主办,旨在全面提高本科教学质量,切实提高计算机基础教学水平。今年的设计大赛吸引到了来自哈尔滨工业大学、武汉大学、同济大学等国内近700所高校参加,共收到了3万件作品报名参赛。我校学生通过校级初赛、省级复赛、全国决赛的层层选拔,极大程度提升了个人创新能力与社会竞争力,以及如何运用信息技术来解决实际问题的综合能力等。

长期以来,我校以“以赛促练、以赛促学、以赛促改”为理念,通过鼓励学校师生参加全国范围内的各大专业比赛来提升教学水平与学习能力,各学院在日常工作中认真落实学生创新实践能力培养,致力于通过参加各类大赛来提高和培养创新型专业人才。