本网讯(文/电子信息学院 周树林 图/电子信息学院 陈吉 李奇兵)12月6日—7日,由教育部高等学校计算机专业教学指导委员会,中国电子学会主办的2019“遨博·海康杯”全国大学生智能互联创新应用设计大赛全国总决赛在江苏常州举行。此次比赛围绕智能制造、机器视觉来展开,我校电子信息学院由周树林、李克勤、陈吉、李奇兵和13名学生组成的5个团队与来自哈尔滨工业大学,四川大学等100余支队伍同台竞技,最终斩获全国一等奖1项,二等奖2项,三等奖2项。
据悉,本次大赛从今年6月份启动以来,2019“遨博·海康杯”全国大学生智能互联创新应用设计大赛共吸引了来自全国200余所高校,500余支团队,2000余名学生,1000余名指导教师围绕智能制造,机器视觉等领域报名参加。我校共报名11个团队,通过层层选拔,共有5个团队入围全国总决赛,是所有高校中进入总决赛数量最多,获奖数最多的院校之一。
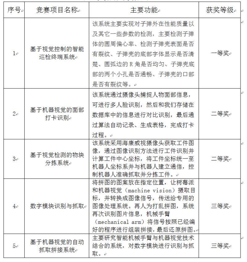
表一 竞赛团队获奖明细表


图一 获奖团队合影

图二 我校陈成瑞老师在评审专家组(右二)