当前位置:首页 > 学院动态 > 正文

人力资源管理系开展“精彩一课”教学竞赛方案解读交流

发布人:数字经济与管理学院管理员 来源:本站 发布日期:2020/3/11 【浏览量:

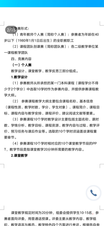
为了更好的锤炼青年教师教学基本功,激发青年教师更新教育理念和掌握现代教学方法的热情,鼓励创新教学和个性特色教学的尝试,学校出台了《重庆工程学院第六届“精彩一课”教学竞赛的通知》。为了更好的让本教研室教师熟悉该通知方案,提前做好“精彩一课”的相关准备工作,2020年3月11日下午14:00-16:00管理学院人力资源管理教研室全体教师通过企业微信会议形式开展了本学期的第二次教研活动,活动主要围绕本次教务处下发的“精彩一课”教学竞赛方案而展开。

本次“精彩一课”教学竞赛方案的解读主要由人力资源系副主任郭英老师主持,首先郭老师将《重庆工程学院关于举行第六届“精彩一课”教学竞赛的通知》跟老师们进行了详细的解读。本次“精彩一课”活动共分成两类比赛进行,个人赛和团队赛。个人赛要求参赛教师年龄为40岁以下的青年教师,根据教研室实际情况王老师和宋老师不符合要求,该教研室只有三位老师符合年龄要求。另外,团队赛要求同一个课程组进行参赛,结合教研室实际情况本教研室目前没有整体教学团队,都附属于其他教研室,因此本教研室符合条件的老师主要都只能参加个人赛。

本次“精彩一课”的个人赛需要在教学设计、课堂教学和教学反思等三个方面,要求每位老师选择十个课时的章节点进行系统设计,整体要求比之前第五届的“精彩一课”要求更高。教师们针对方案中的要求,结合个人自己的实际教学情况进行了交流和反馈。年龄超过限制的其他两位老师也加入到讨论行列,比对教学比赛的评价标准和具体要求融入个人负责的教学活动中,努力提升自身教学水平。

通过此次“精彩一课”教学竞赛方案的具体解读,让全体教研室老师们都更加清楚专业教师在教学设计、课堂教学和教学反思中的评价标准和衡量要求。同时也为更进一步做好本次第六届“精彩一课”教学比赛,输送教学比赛优秀人才做好准备。