首页
学院概况
学院简介
领导团队
组织机构
师资队伍
双高团队
行政人员
学工团队
榜样力量
专业介绍
校企合作
党群建设
素质教育
就业服务
就业动态
就业指导
就业之星
学科科研
新闻动态
学科建设
返回学校
当前位置:
首页
>
通知公告
> 正文
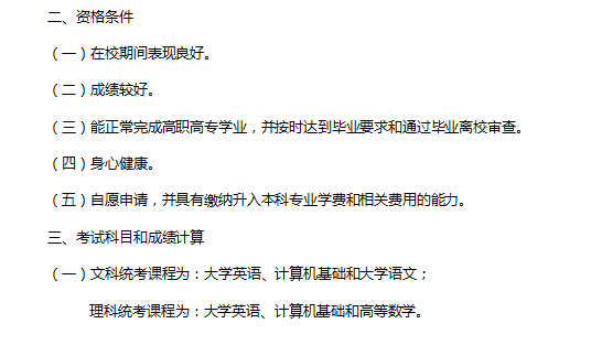
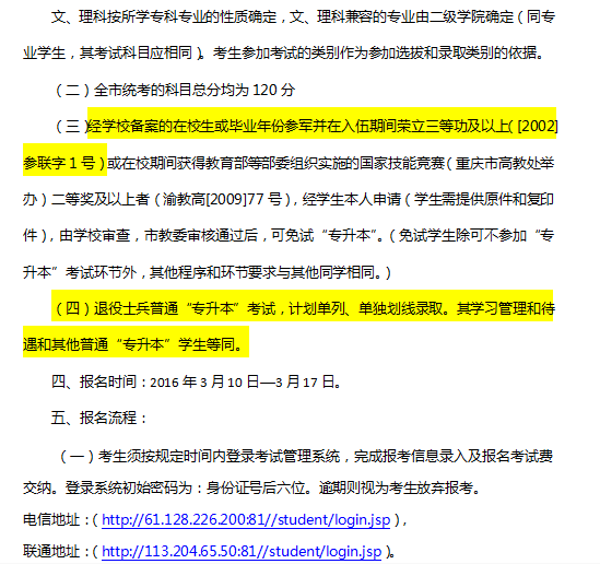
关于做好2016年专升本报名工作的通知
发布人:数字经济与管理学院管理员 来源:本站 发布日期:2016/3/9 【浏览量:】
【
加入收藏
】【
打印此文
】【
关闭窗口
】【
返回顶部
】